They say being an audiophile is like having a disease. An addiction that nags at you constantly to find more and more improvements to your own HIFI system.
I think I have finally climbed to the top of Mount Everest. Am I now completely cured? There is nothing more to improve for which it would be worthwhile in my eyes. Are there more awesome (and more expensive) components to build an even better system? Of course! But do I want to go this path and does it make sense given my current living situation at all? I do not think so. I have always been intent on realizing what the available room allows.

My own Tower of Babel was not stopped by a language barrier. It is completed! What I am talking about now? Read my referencing story here. Over many years I have tried to pick the right components for me. It started with my passion for home theater at the end of the nineties with my very first purchase of a real flagship combo, the Denon AVC-A1D multichannel amplifier and the Denon DVD-5000 DVD player. Only later my love for music developed and at some point the virus for optimizing got me! Components carefully selected piece by piece over many years to create a perfectly harmonious system. I have tried a lot of things and have sometimes taken a few steps in the wrong direction. Setbacks are part of such a project. It was a long and arduous road. I have gained valuable experience that has brought me to the point where I am now. Layer by layer it has grown higher and higher. Granted, the tower is gigantic, but it is incredibly fun!
I present you my ultimate Home Theater and HiFi system. Now I am completely satisfied. Let me tell you about my little journey and shed some light on the different areas that have kept me busy for choosing the components….
Room Acoustics

Many people may not be aware of the impact that room acoustics can have on the sound quality in a space. They may assume that as long as the equipment is technically good, the room acoustics will not matter much. But the opposite is true: This topic is one of the most important issues in the field of high-end audio. Good room acoustics can enhance the listening experience by providing clear, balanced sound that is free from unwanted echoes or resonances.
I have been very lucky to live in a house that is over a hundred years old. No concrete, but lots of clay bricks and wood. The thermal insulation does not correspond to today’s standards, but acoustically, I can never move out of here. My living room is not even 30 square meters (320 square foot), however it is quite cozy. And I wanted to preserve this at all costs. Therefore, I cannot have huge speakers, that is not even possible from the size of the room. In the end it should just be reasonable. I have now combined both worlds (Home Theater & HiFi Stereo) in one room, without compromising on the coziness and living comfort.

Stereo Setup
Speakers
I have been to countless audio sessions and visited the biggest trade shows. And no matter what I have had the privilege of listening to, I keep coming back to Piega.
A Swiss manufacturer that happens to be located in my immediate neighborhood. Handmade and manufactured with the utmost precision, these speakers know how to impress visually. The cabinet is made of one piece of aluminum extruded under 40 tons of pressure. It creates a particularly noble and high-quality appearance. With their elegant and timeless appearance, Piega speakers become absolute eye-catchers in any room. And to my taste, I own the most beautiful model of all Piega loudspeakers. I have a version in a rare trapezoid shape that was only built this way for a very short time. The cost in terms of failing stamping tools that had to be constantly replaced was just too high for this type of construction. What I love is that the top plate and the speaker grill detach from the chassis and seem to float.


If many prefer the speakers open without grilles, I like the extremely clean and elegant appearance with them. However, if you want to use the speakers open, the nice thing is that the bass on my speakers is not cut on the side, as Piega has been doing for some time now. Also, the coax ribbon is in the same color as the case. To my taste that is visually much more harmonious. What makes the Piega Coax series special, however, is the unique coaxial mid-range ribbon tweeter, which is manufactured in a special damping process. Because of this ribbon I love Piega! It is incredibly intriguing… Music sounds so clear and plays every detail. The ribbon is super high resolving and precise. Nevertheless, the Piega is not too restrictive as far as music recordings are concerned. Good masterings sound excellent without the worse recordings being totally inaudible. It is an all-purpose weapon, suitable for any style and quality. These speakers are relatively uncomplicated in terms of placement and can also be located closer to the wall in small rooms.
Power Amplifier
I may be riding a rather exotic train here, but it was clear to me early on, that I did not want a conventional class A/B amplifier. That’s why NuPrime. High-end and digital power amplifier? That does not work! No Ma’am, it works great! No kidding, the NuPrime Evolution One Monoblock sounds like a tube amp: elegant, warm, harmonious, magical. Read more about NuPrime’s Amp Design & Advantages here.

Yes, it’s always hard to believe what product marketing promises. Ultimately, however, it is the result on site that counts. I doubted myself for a long time, whether I was simply blinded? It was not until long after I bought the NuPrime Evolution One, that a test from a well known audio magazine finally covered this fine gear. This independent test shows just how good it is:

Translation of the final statement:
“Each of these building blocks costs € 4000. The wattage yield is massive. But it sounds like a tube power amp on cocaine – there is the elegance and the beautiful high. What secret do the gentlemen of NuPrime guard? They will not tell it to us. That’s how you create a myth.” – Andreas Günther, AUDIO
i also did my own field report, drawing a direct comparison with a competing amplifier beast.
Preamplifier
This was the last piece for the complementation of my system. I have long thought that I would not need a dedicated stereo preamp. For this reason I have also acquired an (almost) perfect AV processor, where I can use in the so-called stereo reference mode. It sounds really excellent and since it is fully balanced, the Emotiva RMC-1L is one of the best AV processors available. But to be honest, in the pure stereo range a dedicated preamplifier shines even more. And after being so highly satisfied with my new DAC from PS Audio, I pulled the trigger on the PS Audio BHK Signature Premplifier.

In my setup, the Home Theater (HT) bypass mode supported by PS-Audio was an important factor. This allows me to have a dedicated stereo system, but at the same time use my front speakers and monobloc amplifiers in the home theater as well.

Real tubes do not harm the music quality. And since my Piega Coax speakers are crystal clear resolving, a little extra warmth does not hurt at all. I also got the best (Gold Lion) tubes for this purpose. Do it right! Of course, this has yet to prove itself in practice, but according to advices from the friendly PS Audio forum, these tubes sound most harmonious with the BHK Signature Preamp. The Gold Lion Tubes are currently not so easy to get, because of actual sanctions and embargoes against the country of origin. But there were still local stocks. Have I now violated basic moral values? I hope you forgive me here…
The decision to use a dedicated stereo preamplifier instead of the already nice sounding fully balanced AV processor in stereo reference mode has fully paid off. The PS-Audio BHK Signature PreAmp has resulted in a real improvement. But the remote control was a bit tricky. Read more about this further below.
Audio Streamer
In my opinion, digital analog conversion and network streaming should not be in the same enclosure, because Ethernet chipsets are just too noisy. That’s why I need a separated streamer that generates as little noise and jitter as possible.
This is why I am a fan of Sonore. In an external box is not a DAC, but only a dedicated device for streaming. The design of the opticalRendu is inspired by audiophile gear and meant to bring grace and simplicity to a microcomputer. The opticalRendu uses a proprietary printed circuit board with only the essential components and has optical Ethernet input and USB-Audio output. A perfect galavanic isolation by going optical for the connection of the streamer to the internet/home network is the the key of the solution. I have also written about this in detail here.

D/A Converter (DAC)
The PS Audio DirectStream DAC MK2 is a high-end digital-to-analog converter designed to provide exceptional audio quality for music enthusiasts and audiophiles. It utilizes a unique FPGA-based architecture that allows for advanced digital signal processing and filtering, resulting in ultra-low distortion and a more natural, transparent sound. In terms of build quality, the DirectStream DAC is constructed with premium components and features a sleek, modern design. Overall, it is an excellent choice for anyone looking for a top-of-the-line DAC that delivers exceptional sound quality and versatility.

In the development of the 2nd generation DirectStream DAC (MK2) Ted Smith has placed particular emphasis on even higher quality components that generate even less noise. Likewise, meticulous attention was paid to galvanically isolate the individual inputs. Thus, even the otherwise problematic USB audio input is almost perfect. I deliberately chose a DAC that does not use off-the-shelf DAC chips or resistor ladders. The magic word is: FPGA.
FPGA stands for Field Programmable Gate Array, and it’s a type of integrated circuit that can be programmed and reprogrammed to perform specific digital signal processing tasks. Here are some advantages of using an FPGA-based architecture for a DAC:
Flexibility: Since an FPGA can be reprogrammed, it allows for greater flexibility in the design and functionality of the DAC. This means that manufacturers can make changes to the firmware and improve the performance of the device over time without having to release a new hardware revision.
Customizability: An FPGA-based DAC can be designed to perform custom digital signal processing functions that are tailored to the specific needs of the audio system. This means that manufacturers can optimize the performance of the DAC for specific audio formats, such as DSD or PCM, or for specific audio applications, such as studio recording or high-end audiophile listening.
Low distortion: FPGAs are capable of performing digital signal processing with very low levels of distortion, which can result in a more natural, transparent sound. This is because FPGA-based architectures can use advanced filtering techniques that reduce or eliminate sources of distortion that are present in other types of digital signal processing circuits.
High performance: FPGAs are very fast and can perform complex digital signal processing tasks in real-time. This means that an FPGA-based DAC can handle high-resolution audio formats, such as DSD256 or 384kHz PCM, without compromising on sound quality or introducing latency or jitter.
Overall, an FPGA-based architecture offers several advantages for a DAC, including greater flexibility, customizability, low distortion, and high performance. And PS Audio is known for regularly updating its DACs via software update. The chief developer Ted Smith is a great person and he is also very transparent about his thoughts on the design. He regularly answers questions personally in the PS Audio forum. Thanks Ted, for taking me on your development journey!
Clean Power
How important the quality of power is cannot be said enough. In general, the influence of power in audio systems is still extremely underestimated by most.

That’s why I’ve been using IsoTek power filters and cables for many years. For me, this forms the foundation of a good system.
The phenomenon of common and differential mode noise is impressively explained in an impressive demonstration. For me, this is the paradigm of a perfect sales pitch:
For my Sonore devices with DC power, I use the Sbooster BOTW MKII linear power supplies. I also reported on this in a previous post.
Audio Cables
High quality audio cables, both speaker and interconnect, are designed to transmit audio signals with as little interference and distortion as possible. The goal is to preserve the original signal as it travels from the source to the speaker or amplifier, resulting in a more accurate and enjoyable listening experience.
I selected inakustik cables, which are made with high-quality materials such as oxygen-free copper and silver-plated conductors to ensure minimal resistance and signal loss. The company also uses advanced technologies like their Anti-Jitter technology, which helps to eliminate jitter from digital audio signals, and their X-Tube technology, which optimizes the cable’s geometry to reduce interference. In addition, Inakustik cables are designed and built with attention to detail and quality components to ensure reliable performance and longevity. Overall, Inakustik cables are known for their high level of engineering and craftsmanship, resulting in high-quality audio reproduction for even the most discerning audiophiles.

Overall, high quality audio cables can make a significant difference in the quality of audio reproduction. They can reduce interference and signal loss, resulting in more accurate and enjoyable listening experiences. However, it is important to note that there are diminishing returns with higher-priced cables, and the benefits may not be as noticeable or significant for everyone. I personally swear by audio cables from inakustik!
All my audio devices are interconnected via balanced XLR cables for analog transmission. This cable design provides several advantages over unbalanced RCA cables as audio interconnects. These benefits include improved resistance to electromagnetic interference and noise, resulting in a clearer and more accurate sound. Additionally, they have lower impedance, which can lead to better signal transfer over longer distances.

XLR cables also offer greater common-mode rejection, which means that any interference that is picked up by the cable is more likely to be cancelled out, rather than being amplified along with the signal.
Home Theater Setup
AV Processor
Every good home theater needs a control center where all media sources can be connected and that can process all common video and sound formats. My choice fell on Emotiva instead of the world-renowned brands, because this company specifically focuses on audiophiles. However, I have already reported on this in detail in a previous post.

Multichannel Amplifier
Now, in order to enjoy home theater properly, I needed a multi-channel amplifier to drive the corresponding center and surround speakers (also Piega Coax). What could be more obvious than to rely on the proven NuPrime brand here as well? There I switched from the MCH-K38 to the MCX-4. Basically a generation change from the same manufacturer. 🙂

Media Streaming
As I have pointed out before, I go fully digital when it comes to media consumption. For that, I need data storage, media management and streaming platforms. For music I use Roon and for video it’s Plex. Combined with an Apple TV box for Home Theater usage, I have full flexibility with decent quality. I have already reported in detail about this project here.

The great thing about both streaming platforms (Roon/Plex) is that I can access my media from anywhere, no matter where I am. This means that I can use the services at home under optimal (high-end) conditions or on the road on my mobile device. Until recently, this was not possible for my music without using a separate client and its (redundant) playlist management (e.g. Qobuz). But this is a thing of the past, because with Roon ARC this problem is finally solved. The result: A consolidated user experience.
Realization
Two worlds of absolute comfort
So I actually dared to combine the two totally different disciplines of audio and home theater. Of course, there are compromises, but I tried to keep them as low as possible. At the same time, it was also important to me that I did not have to visit a separate room to pursue my passion; instead, the center of attention is my living room, which is, after all, where I want to live. So you should not get the impression of entering a man cave, but feel a pleasant and friendly atmosphere. I am sure you are familiar with the term “wife approved”?

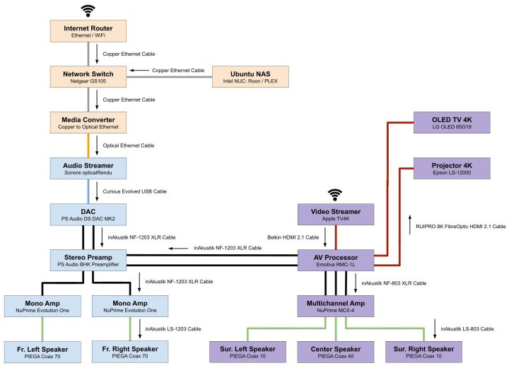
Functional Visualization
To give you a better idea of this complex setup, I have tried to visualize it in a schematic diagram:

In general, the left side is dedicated to the stereo setup, with the Ubuntu NAS also serving the Apple TV box for home theater (using Plex) via WIFI.
The bright orange components are located in my office and are not optimized in relation to electronic noise. However, due to the strict galvanic isolation, this can be completely neglected. Although I was not quite consistent and the media converter also got a high-quality Sbooster power supply and a Pink Faun LAN Isolator. I am just a typical audiophile idiot… 😉
The light blue blocks are the galvanically isolated and power optimized stereo components with respect to electrical noise. Another important thing to mention is that in stereo use, all HT components (purple bricks) are switched off. So no interfering signal can affect my stereo components.
The purple bricks are for home theater use. The Home Theater bypass mode of the stereo preamplifier allows the AV processor to use the stereo front speakers. All components are connected with balanced XLR cables from inakustik.
Visualization of the electricity supply
Of course, this also includes the visualization for the power connections:

As you can see, with the exception of the components in the office, the energy supply has a high priority for me. OK, there is the linear power supply for the media converter, which in this constellation (in my opinio) is just a waste of money. The stereo elements (including the AV processor) are connected to an IsoTek EVO3 Aquarius, while the video components are plugged into an IsoTek EVO3 Sirius power rail. For the power cables, I put a high weight especially on the stereo components. The rest I see as less important.
One control to rule them all!
Such a complex system must be be operated somehow, without having to juggle 5 different remote controls, and even a non-expert should easily get along with it. This is exactly what a fully programmable remote control is needed for. The secret of good programming relies on having to use the toch screen as infrequently as possible!

After Philips discontinued the professional PRONTO series, I had to evaluate a new remote control. At that point, Logitech had flooded the market and pushed out other vendors with their relatively inexpensive products. So I had also tried some Logitech Harmony remotes. However, it was a very frustrating experience as the programming options were very limited. Logitech’s target market was clearly the consumer market. The Harmony family just did not meet my requirements (Logitech has given up on the program, as a side note).
In the end, my only choices left were Control4, Crestron, or RTI. The latter convinced me of the physical design and arrangement of the buttons. My reasons for the RTI T2x: A full complement of hard buttons provide quick, intuitive control, while the 2.8″ touchscreen interface can be custom tailored for full control of devices throughout the environment.
A RTI control processor, quietly provides the reliable control options necessary to have complete command of every aspect of my system. When paired with an RTI Remote the control processor provides bi-directional control for two-way real time feedback from connected third-party devices. Only the control processor ensures that commands really arrive at the target device and are executed.

Endless loops like you might know from a basic programmable remote do not exist here. But I had another problem to solve: I was also affected by the well-known problem of infrared code overlap between PS Audio and LG, where LG unfortunately does not follow the code protocols. Namely, the volume control of my PS Audio preamplifier also turned on the LG TV. Unfortunately, the preamplifier does not have an Infratot input connector. With the help of an IR ermitter which is mounted on the surface and in connection with the control processor, I can send commands exclusively to the preamplifier without the TV device noticing anything. For this I have to glue the ermitter to the preamp, but this is the only feasable way to solve this problem. Here we come back to the “wife approval” factor again.
Other components in use
There are other components installed in my setup that I won’t go into in this post because it would simply go overboard. These are:
- LG OLED 65G19, 65″ screen size (behind the canvas)
- Epson LS-12000 4K PRO-UHD Laser Projector
- Stewart Firehawk Screen (100″)
- Naim Audio Fraim HIFI Rack (also see my previous post here)
Summary
Over the course of many years, I have embarked on a quest to find the optimal audio and home theater system. Through experimentation and upgrades, I have searched for the perfect setup that would satisfy my audiophile desires. After much effort, I have finally reached my goal and found the ideal system that fully satisfies me.
This journey has brought me a sense of personal fulfillment and inner peace. I feel content and at ease with myself, knowing that I have achieved what I set out to do. Additionally, I am now open and eager to share my knowledge with others who may be on a similar quest.
In a way, I have climbed Maslow’s pyramid from an audiophile standpoint. By pursuing my passion for audio and home theater, I have reached the pinnacle of personal fulfillment, and am excited to see where this journey will take me next.
What are you ready to do next?
Cheers,
Alex

2 comments