Skip to content
alexreusch
Do it with PASSION or not at all
Home
Blog
Photo
About
Contact
Menu
Open a search box
Close a search box
Search for:
Search
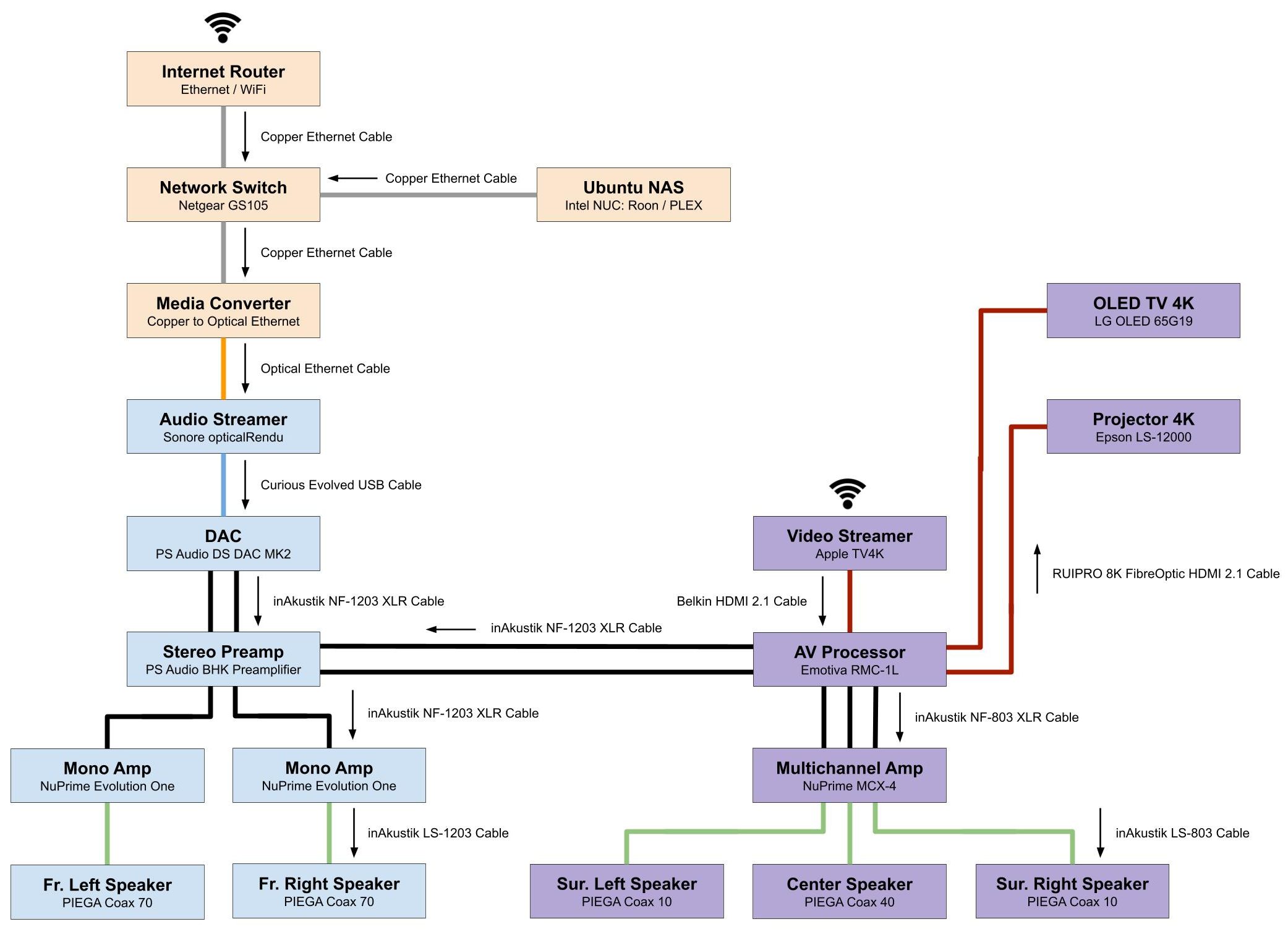
Audio-Video Diagram
Leave a comment
Cancel reply
Δ
Comment
Subscribe
Subscribed
alexreusch
Join 46 other subscribers
Sign me up
Already have a WordPress.com account?
Log in now.
alexreusch
Subscribe
Subscribed
Sign up
Log in
Copy shortlink
Report this content
View post in Reader
Manage subscriptions
Collapse this bar